2020年是脱贫攻坚、全面建成小康社会的决胜之年,因此改善农村面貌,促进中国新农村的建设是必不可少的一项攻坚任务。青岛东濒黄海,是山东省经济中心,下辖七个市辖区,且每区的农村发展各有特色,并均取得了可观的成绩。大学生对三农问题的了解甚少,通过对新农村的调研,增强学生们对三农问题的认识,加深对新农村发展方向与进程的了解,获得农村生活新体验,并从中吸取与积累社会经验,促进综合素质与思想境界的提高。因受疫情的影响,本次“三下乡——调查研究青岛市新农村建设情况”社会实践活动以线上为主,通过活动前的线上讨论,确定了小组各成员的分工并且制定了详细的活动计划,秉持着少聚集、重防护的原则,决定采取线上调查的方式,来探寻当今青岛市新农村建设情况。
新农村建设调研团

指导教师:王国栋
成员及调研地点:
孙萌 调研地点:黄岛区宝山镇
张子茵 调研地点:崂山区北宅街道
郝晓 调研地点:即墨区灵山镇
刘格 调研地点:平度市仁兆镇
黄嘉程 调研地点:莱西市南墅镇黄家屯村
郝明超 调研地点:城阳区青峰社区
2020年7月1日,第一天

今天,我们开始分区域调研,首先我们根据自己确定的调研地点,通过查找相关资料对相关乡镇在新农村建设方面的努力进行了解,然后我们将收集到的资料进行了汇总,并且根据所调研乡镇的实际情况写了心得体会,在小组内进行了交流分享,为后期的调研活动顺利进行奠定了基础。
2020年7月2日,第二天

上午,我们开始了网上问卷调查工作。小组成员们将问卷链接发布至QQ空间、朋友圈、自己调研地区的微信群等,使青岛市部分地区村民们进行问卷填写,便于了解村民们在新农村建设过程中的经济状况、新农村建设对村民们生活条件的影响,以及村民对青岛市新农村建设的建议。同时在朋友圈推送新农村调研团“就北宅街道谈崂山区新农村建设”的文章,让更多的人看到崂山区新农村建设的成果。
2020年7月3日,第三天

清晨,我们在朋友圈推送了“红色旅游助推新农村建设”的文章,向人们分享了城阳区新农村建设的成功经验。随后我们查看了昨天调查问卷的调查结果,进行了讨论分析,最后总结出了问卷调查报告,做成了推送和视频,向人们展示了新农村建设的成果及不足。下午我们分别搜集了调研地区新农村建设前后的图片、视频等,汇总后制作了视频。傍晚我们开始了心得体会的书写,对一天的所见所思所想进行了记录。这一天我们进行了大量的资料获取、汇总、分析,这是我们本次调研活动的关键一步。
2020年7月4日,第四天


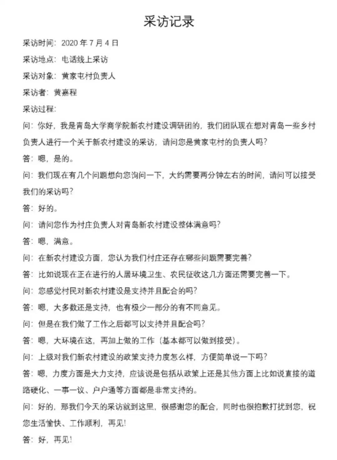
利用中午休息时间,成员们讨论了有关线上采访部分乡村负责人的问题,主要采访莱西市黄家屯村负责人、平度市东王戈庄村负责人、即墨区韩流庄村负责人。三位负责人就对青岛新农村建设的整体满意度、不满之处、村庄还存在哪些需要完善的地方、村民及上级政府对新农村建设是否支持并配合这几方面做出回答,使我们获取了更多关于村官眼中不一样的新农村建设,为本次调研活动的提供了宝贵的信息。

2020年7月5日,第五天


我们首先将前一天的采访成果融合进了视频中,并且继续制作推送,向更多人展示了青岛新农村建设的相关情况。接下来我们开展了垃圾分类线上宣讲活动,积极邀请广大村民学习垃圾分类相关知识,为美丽乡村建设贡献了我们的力量。通过我们线上的积极号召以及广大村民的积极参与学习,村民们的环保意识得到了普遍的改善提高,我们希望在村民们养成垃圾分类这一习惯之后,农村环境卫生问题能得到改善,以此助力青岛新农村建设。
2020年7月6日,第六天
我们将这几天的活动进行总结,明白了新农村建设对我国发展的重要意义,也发现了建设过程中存在的一些不足。非常感谢乡村负责人以及广大村民的配合与支持。至此,为期六日的新农村建设调研活动圆满结束。相信在不久的将来,青岛的新农村建设会越来越好,也相信我国农村一定会减小与城市之间的差距,走出一条具有中国特色的农村发展之路。